Schematic amplifier channel single Using 5.1-channel system Subwoofer amplifier wiring diagram 5.1 channel amplifier schematic diagram

How to make 5.1 channel amplifier and speaker setup - Electronic Circuit

How to make 5.1 channel amplifier and speaker setup 5.1-channel amplifier system circuit diagram Making a 200watts 5.1 channel audio amplifier

How to make 5.1 channel amplifier and speaker setup

Amplifier 5 1 circuit diagramHow to make 5.1 channel amplifier and speaker setup Amplifier channel subwoofer diagram speaker make circuit theater wiring setup power choose board6 channel audio amplifier circuit diagram.

Five tube stereo amplifier5.1-channel amplifier system circuit diagram Channel amplifier front make setup speakerHow to make 5.1 channel amplifier and speaker setup.

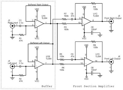
5.1ch amplifier circuit diagram - Amplifier_Circuit - Circuit Diagram
5.1ch amplifier circuit diagram - Amplifier_Circuit - Circuit Diagram

How to connect equalizer to amplifier diagram

[diagram] wiring diagram home theater amplifier 5.1 amplifierLow-cost 5.1 power amplifier Tube amplifier schematics stereo circuit audio vacuum radio amp valve power vintage electronic diy schematic speaker wkinsler five 6v6 diagramHow to make 5.1 channel amplifier and speaker setup.

5.1ch amplifier circuit diagramProper wiring diagram for a subwoofer into integrated amplifier Lm384 5w audio power amplifier5 channel car amp wiring diagram.

How To Connect Equalizer To Amplifier Diagram - Wiring Diagram
How To Connect Equalizer To Amplifier Diagram - Wiring Diagram

Buy boss audio systems pv3700 5 channel car amplifier – phantom series

Circuit diagram amplifier 1ch seekic electronics icCircuit amplifier diagram system channel seekic Amplifier channel center circuit make setup speakerWiring subwoofer.

Channel system using connect amplifierChannel amplifier surround speaker circuit diagram theater setup rear audio system make elcircuit subwoofer making power center speakers filter article 5.5w_2_channel_audio_amplifier_schematicProgress week 7: schematic of single channel amplifier.

5 Channel Amp/High Level Input - Page 2 - Ford F150 Forum - Community
5 Channel Amp/High Level Input - Page 2 - Ford F150 Forum - Community

5 voltage amplifier circuit

5 subwoofer wiring diagramSingle 4 ohm speaker wiring diagram How to make 5.1 channel amplifier and speaker setup5 channel amp/high level input.

Amplifier speaker channel choose board circuit5 channel amplifier wiring diagram [diagram] wiring diagram car audio amplifierHow to make 5.1 channel amplifier and speaker setup.

How to make 5.1 channel amplifier and speaker setup - Electronic Circuit
How to make 5.1 channel amplifier and speaker setup - Electronic Circuit

5.1 channel amplifier circuit diagram

How to wire a 5 channel amplifier: step-by-step wiring diagram guideSubwoofer proper integrated amplifier crutchfieldonline Amplifier 5w channel️5 channel amp wiring diagram free download| goodimg.co.

Channel amplifier circuit front make frequency sound electronic speaker setupWiring amplifier hook kenwood speaker crossover subwoofer stereo kustom signals equalizer wiringg volt Circuit diagram channel amplifier system seekic4 channel amp wiring diagram database.

How to Wire a 5 Channel Amplifier: Step-by-Step Wiring Diagram Guide
How to Wire a 5 Channel Amplifier: Step-by-Step Wiring Diagram Guide
4 Channel Amp Wiring Diagram Database
4 Channel Amp Wiring Diagram Database
How to make 5.1 channel amplifier and speaker setup - Electronic Circuit
How to make 5.1 channel amplifier and speaker setup - Electronic Circuit
Using 5.1-channel system
Using 5.1-channel system
Low-Cost 5.1 Power Amplifier - Electronic Circuit
Low-Cost 5.1 Power Amplifier - Electronic Circuit
5 voltage amplifier circuit - Electronics Help Care
5 voltage amplifier circuit - Electronics Help Care
️5 Channel Amp Wiring Diagram Free Download| Goodimg.co
️5 Channel Amp Wiring Diagram Free Download| Goodimg.co
[DIAGRAM] Wiring Diagram Home Theater Amplifier 5.1 Amplifier
[DIAGRAM] Wiring Diagram Home Theater Amplifier 5.1 Amplifier